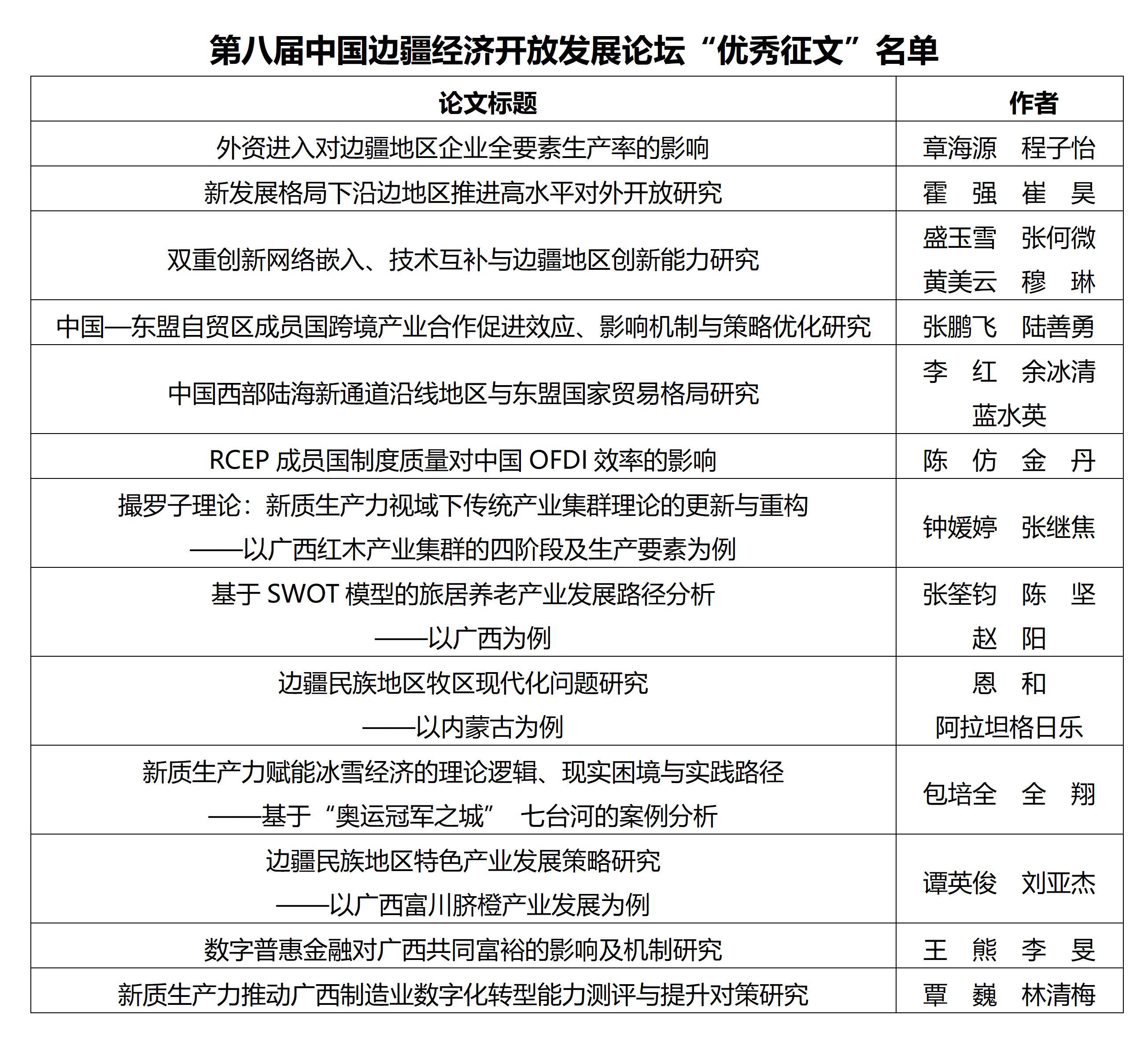
日前,经《广西经济》编辑部和专家团队认真评审,《外资进入对边疆地区企业全要素生产率的影响》等13篇论文获评第八届中国边疆经济开放发展论坛“优秀征文”。《广西经济》已陆续刊发优秀征文,并将向每篇优秀征文作者颁发奖金2000元。《广西经济》将继续在2025年中国边疆经济开放发展论坛开展有奖学术征文活动,并评定征文等级,优秀征文均可获得奖金。

《广西经济》积极参与并借力中国边疆经济开放发展论坛提升期刊学术质量、培养作者团队、扩大影响力。为此,《广西经济》配合第八届中国边疆经济开放发展论坛,就“边疆新质生产力研究”“中国式现代化的边疆经济实践研究”“边疆与周边国家经贸合作研究”“中国边疆经济学理论体系构建研究”等10个主要议题开展了有奖学术征文活动,并收到来自国家部委、科研机构、高等院校等征文100多篇。《广西经济》编辑部会同专家学者对所有征文进行了认真评审,并邀请部分作者参加论坛,就论坛议题、论文和相关研究方向进行深入交流研讨。《广西经济》创刊于1983年,2021年起由我校主管主办,2024年编辑部设在bat365中文官网登录入口后,《广西经济》质量显著提升,并被广西壮族自治区新闻出版局选中,在2024中国—东盟图书文化周(首届)展示。
2024年12月9日,习近平总书记在中共中央政治局就我国历史上的边疆治理进行第十八次集体学习时强调:“推进边疆治理,需要强化理论支撑。要加强边疆史和边疆治理相关的多学科研究,加快建构中国自主的边疆学知识体系。深化边疆治理重大理论和现实问题研究,推出更多具有影响力、说服力的研究成果。运用好边疆研究成果,讲好新时代中国边疆治理故事。打造一支政治立场坚定、理论修养和综合素质过硬的边疆治理研究队伍。”《广西经济》将深入贯彻落实习近平总书记在中共中央政治局第十八次集体学习时的重要讲话精神,聚焦边疆开发开放,积极推动边疆地区高质量发展,深度服务国家战略。
文 字:《广西经济》编辑部
编 辑:李叶秋
一审一校:章海源
二审二校:杨 璞
三审三校:罗 诚、李光辉